Creative Operations

At 4Site, project management is a culture that ensures campaigns launch smoothly, donor data stays accurate, and your team can focus on advancing your mission.

A Project Managment who is an expert juggler of time and resources while balancing on a unicycle

What Creative Operations Means for You

When you work with 4Site, you’re entering into a collaborative relationship where project management is a core part of the experience. Yes, we manage scope, schedule, and spend. And we also:

  • Translate your goals into clear action plans
  • Anticipate risks before they become issues
  • Balance team well-being with delivery speed
  • Create space for bold, creative ideas to thrive

Our approach brings the best of both worlds—bold ideas delivered with clarity and ease. Clients gain confidence from a process that’s efficient, calm, and reliable, even when the work is complex.

How We Keep Projects (and People) Thriving

Our Creative Operations model has evolved over 15 years, helping nonprofits and mission-driven organizations coordinate campaigns, integrate fundraising platforms, and keep advocacy initiatives moving without disruption. It’s built on four pillars, plus a bonus one that drives them all:

  1. Embrace Administration: We budget for project management (20% on average) because it saves time, money, and stress later. Investing upfront means fewer bugs, bottlenecks, and burnout.
  2. Establish a Culture of Transparency: From Productive.io dashboards to weekly reports, you’ll always know where things stand—budget, milestones, blockers, even our vacation schedules.
  3. Communicate Consistently: Every project has a tailored communication rhythm. Living agendas, documented decisions, and well-scoped meetings keep everyone aligned. And if a meeting isn’t needed, we’ll cancel it.
  4. Prioritize Team Well-Being: Our custom forecasting tool tracks team capacity in real time. You can be confident your project is resourced with focus, not spread thin. We believe that healthy teams deliver better work.

Bonus – Project Management Is Culture: At 4Site, Creative Operations isn’t a department, it’s who we are. Our PMs are client advocates, culture carriers, and some of the most strategic thinkers on your team.

Customers don’t see the hours that go into aligning dependencies, availability, and budgets. But they feel the difference when the final product lands on time and exceeds expectations.

Heather Schneider
SVP of Creative Operations
4Site Studios

What Working With Us Looks Like

We want every client, new or long-term, to know what to expect when working with us. Our process is transparent, structured, and designed to minimize surprises. Here’s how our approach translates into your day-to-day experience:

  • Clarity: Your priorities translated into detailed plans and realistic timelines
  • Accountability: Careful monitoring of budgets, trade-offs, and progress
  • Flexibility: Adjustments made quickly when the unexpected happens
  • Integration: Collaboration with your internal team, agencies, or tech vendors

Our retainer clients get priority scheduling. We reserve capacity on our team’s schedule in advance, so we can respond quickly to your requests, even before we know exactly what they’ll be.

Your Team:

Dedicated Project Manager + Strategist, supported by senior-level designers and developers.

Meetings:

  • Weekly, biweekly, or monthly check-ins (depending on retainer size)
  • Living Agenda Google Doc → a running list of ideas, action items, and decisions
  • Tailored approach: small tactical check-ins, big-picture brainstorms as needed

Requesting Work:

Submit tasks and projects through Productive.io (or by emailing support@4sitestudios.com). Tasks can cover any service we provide—from Engaging Networks form builds and WordPress development to analytics, data integrations, and campaign creative.

  • Urgent service: Assigned within 1 hour during business hours, worked continuously until complete
  • Regular service: Acknowledged within 24 hours, estimated within 7 days, scheduled promptly
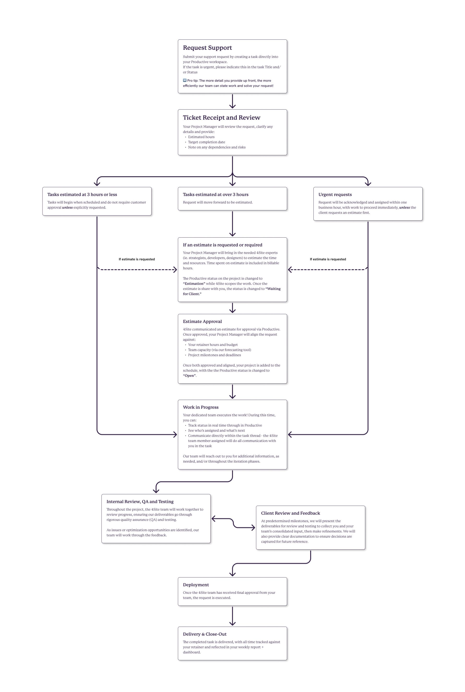
4Site Creative Operations workflow when a client submits a request for support on a project.

Budget + Transparency:

  • Retainer hours billed at $210/hour (urgent: $315/hour)
  • A set number of hours will be reserved each month. Unused hours can be “banked” and used at any point within the same calendar quarter
  • 10% of the annual hours will be reserved as floater hours and can be used at any time throughout the year to address unplanned or time-sensitive needs 
  • Purchase additional hours at the same rate if needed
  • Weekly PM updates include:
    • Budget used/remaining
    • Tasks in progress and upcoming
    • Staff availability and vacation schedules

Built for Collaboration

If you’re collaborating with other agencies, campaign partners, or technology providers, our Creative Operations approach helps everything click. We:

  • Adapt to existing systems and respect other teams’ processes
  • Provide structure that accelerates delivery, not slows it
  • Bring senior-level attention to risk, capacity, and trade-offs

We’re not here to compete with your partners, we’re here to make the whole ecosystem run smoother.

Parade of Partners

Highlighting some of the amazing organizations we collaborate with to deliver seamless, high-impact work across every project for our clients.

Let’s Build Better Together

When you’re ready to launch a campaign, reimagine a platform, or manage ongoing support, our Creative Operations team will be here to help you move with clarity, confidence, and balance.

Book a Meeting

How can we help?